学工通知

当前位置: 首页 > 学生发展 > 学工通知 > 正文

【共青团】物理科学与技术学院关于2026年暑假澳门理工大学“一国两制”研习营报名的通知

发布时间:2026-03-27点击数:

为鼓励并支持学生骨干拓展国际视野、进一步推动我校国际化人才培养,国际合作与交流处联合校团委决定开展2026年暑假澳门理工大学“一国两制”研习营,物理学院团委开展推荐与选报工作,现将相关事宜通知如下。

一、学校介绍

澳门理工大学(Macao Polytechnic University)是一所教学与科研并重的公立大学,为粤港澳高校联盟、语言大数据联盟、世界翻译教育联盟、大湾区葡语教育联盟成员。该校共有15个学术单位。

二、项目开展时间

202676-11

三、项目选拔对象

校院两级青马工程学员、学生组织骨干等

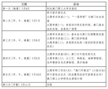
四、项目内容

五、项目费用

1.项目费6000元澳门元(约5100人民币),费用包含:研习营讲座费、活动费、参观费、住宿费(学生宿舍)、指定膳食、大巴费等,费用不含:办理港澳台通行证及签注费、往返机票、个人消费、保险费。

2.校团委择优对青马工程学员、学生组织骨干进行资助,资助标准1000/人。

3.非全额资助的学生顺利完成项目要求后,可申请学校“双一流”奖学金(评审制,3000元人民币/人),具体流程2026年秋季学期另行通知。

六、选拔方式及流程

1. 有意向报名本次项目的同学请于202643日(星期12:00下载并填写《暑假澳门理工大学“一国两制”研习营报名表》(附件1)。签字盖章纸质版报名表个人简历提交至物理科学与技术学院X30348办公室。电子版报名表及简历请发送至如下收集箱:

【腾讯文档】物理学院2026年暑假澳门理工大学“一国两制”研习营报名

https://docs.qq.com/form/page/DQmVoTEhiZkxQRVZ5

2.学校学院团委经学生申请资料评审、组织面试后,确定拟资助学生名单,并在学校范围内进行公示,公示无异议后,按照学生出国(境)管理相关要求完成具体出国(境)项目申请及备案手续。

七、咨询方式

校团委:张老师、余老师 电话:66366098

物理团委:陈老师、杨老师  电话:66368263


国际合作与交流处

校团委

物理团委

2026327